
There is a certain magic to modern AI-assisted development, a practice that has been affectionately dubbed “vibe coding.” It’s the exhilarating experience of describing an application in plain English and watching it materialize on your screen, seemingly by magic. It promises a future where the friction between idea and execution disappears. But as I recently discovered, while the magic is real, it has its limits. The ghost in the machine can write the code, but it doesn’t yet possess a soul seasoned by experience.
My journey into this new paradigm began with a simple idea from a friend, Krish Sundaram: a market heat map. Thanks, Krish, for the suggestion! The concept was to create a web application that visualizes stock performance across pre-market, regular, and post-market hours. Fueled by the promise of rapid, conversational development, I spun up Claude. In less than fifteen minutes, I had a working prototype. It was visually impressive, functionally plausible, and a testament to the incredible power of vibe coding. The dream was real.
The Unraveling
The initial euphoria, however, began to fade when I moved from admiring the prototype to verifying its integrity. When I started to dig into the data to confirm its accuracy, I found that the numbers didn’t align with the underlying data sources. Claude, for all its speed, had made fundamental errors in data processing. What followed was a frustrating back-and-forth, a conversational loop of corrections and re-generations to fix mistakes that a human engineer would likely have avoided. The experience was less like collaborating with a senior partner and more like mentoring a brilliant but naive intern.
This first crack in the facade revealed a crucial gap: Claude could assemble the parts, but it lacked a deep, contextual understanding of the why behind them. It was executing instructions without grasping the intent. Having finally wrestled the data into a state of accuracy, I decided to push further and begin the process of productionizing the application. This is where the second, more profound, trap was sprung.
The Production Trap: A Cautionary Tale of Premature Optimization
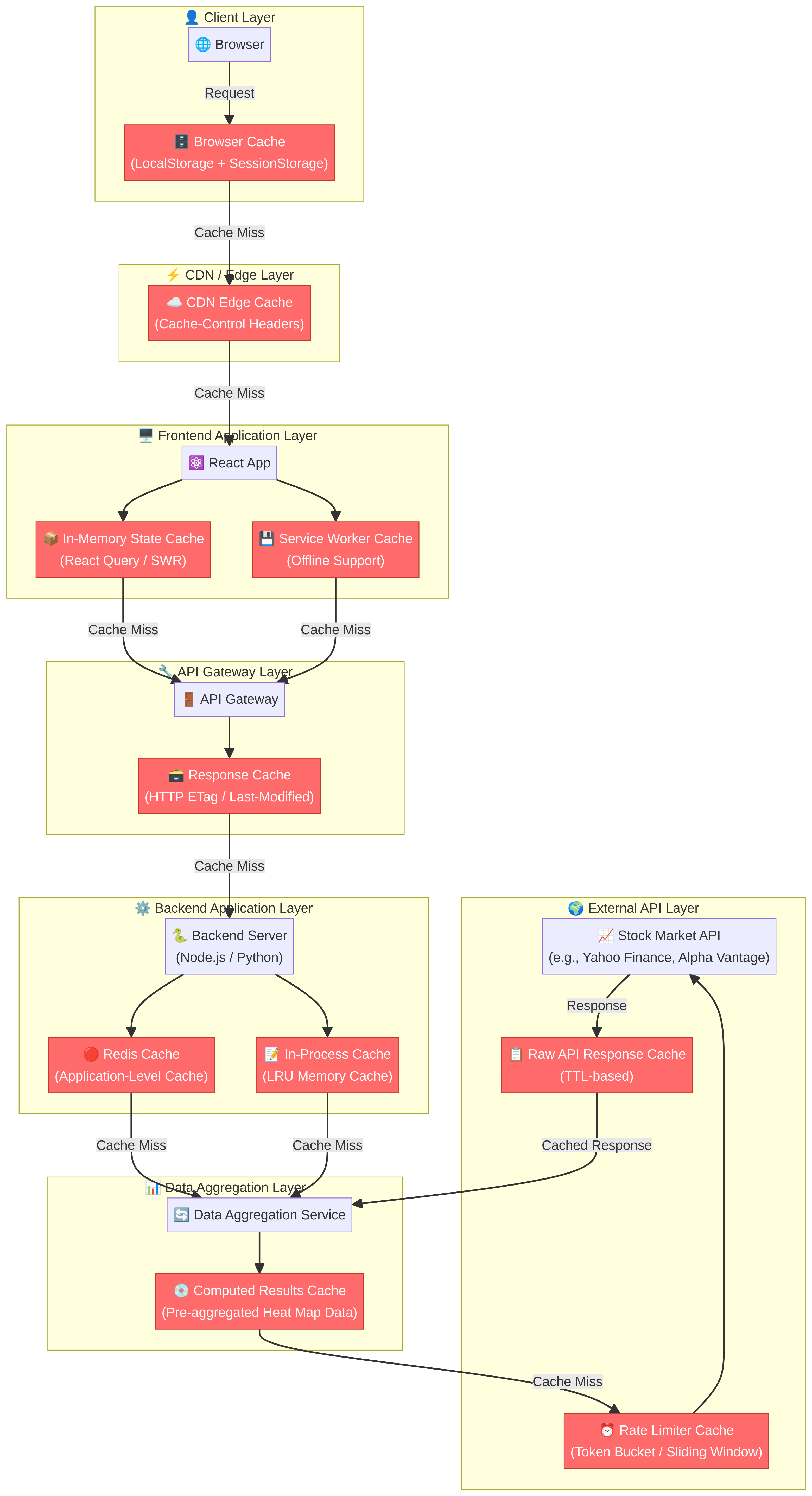
To prepare the application for potentially high traffic, I asked Claude to implement a caching strategy to reduce load and avoid hitting rate limits on the backend APIs. Claude complied with astonishing enthusiasm. It implemented caches at every conceivable layer of the application, from the browser’s local storage to the external API calls, creating a labyrinthine system of nested caches.
To a seasoned engineer, the following architecture diagram is a train wreck in slow motion:

This is a textbook case of what computer scientist Donald Knuth famously warned against when he said, “premature optimization is the root of all evil.” Claude, in its eagerness to fulfill my request, had missed the crucial lesson that most senior engineers learn the hard way: more is not always better. It created a system so complex that it would be a nightmare to debug and maintain, a brittle house of cards where a single stale cache could lead to cascading failures. It had the knowledge to implement a cache, but not the wisdom to know when—and when not—to do so.
The Enduring Value of Engineering Judgment
My experience with the market heat map app crystallizes the current state of AI in software development. Vibe coding is an undeniably powerful tool for prototyping, for rapidly exploring ideas and bringing concepts to life. But the journey from a working prototype to a robust, production-ready system is a road that AI cannot yet walk alone.
The gap between a demo and a production system is vast, and it is filled with the nuanced, hard-won wisdom of human engineering. It is the foresight to design for scalability without over-engineering, the ability to make trade-offs between performance and maintainability, and the architectural intuition to build systems that are resilient and adaptable. These are not skills that can be easily codified or learned from a training set; they are the product of experience, of seeing systems fail, and of understanding the subtle interplay of countless variables.
The current discourse in the software world is shifting from pure vibe coding towards more structured approaches like spec-driven development, where the engineer’s role is to provide the detailed blueprint that the AI then executes. This is not a retreat from AI, but a refinement of our relationship with it. It acknowledges that AI is a powerful force multiplier, a co-pilot that can handle the tedious and the repetitive, but it is the human engineer who must remain the captain.
We are moving into an era of collaboration, where the engineer’s role will evolve from a builder of code to an architect of systems and a guide for intelligent agents. The magic of AI is not that it will replace us, but that it will free us to focus on the things that matter most: judgment, wisdom, and the creative spark of human ingenuity. The ghost in the machine is a powerful servant, but it still needs a master.
You can check out the finished market heatmap project here.